近期热门
视图布局(2025/7/11更新了)已经购买的重新下载就可以了

视图布局(2025/7/11更新了)已经购买的重新下载就可以了

 !heats_icon! [复制链接]
7863 7 38 68 267天前
软件插件脚本
软件类型: 3dsmax » 其它
分类: 插件
版本与适用版本: all
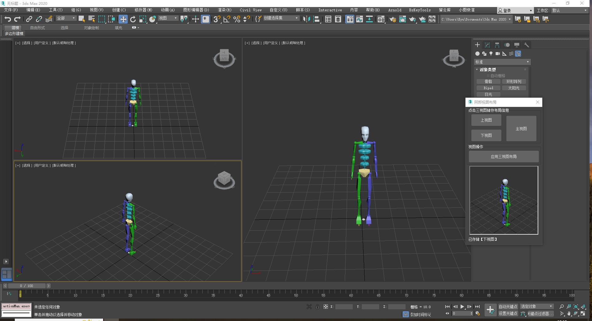
你是否经常需要录制三视图的时候给主美的时候
挨个打开转角度?
企业微信截图_17519698889281.png

今天给大家带来可以实时存储信息的三视图布局工具
让你一键生成可靠的三视图,还能随时记录你想要的角度
可以跨文件应用


123213123213123131231231.png 原版简洁大窗口三视图布局


12gggfg.png
阿郎+沙之旅人+一方狂三(三合一)全功能视图布局

视口管理器v0.3.ms 已购买

13.53 KB 售价: 1 张CG券 [记录]
下载

2025/07/09更新日志:
更新了全局明暗处理和平面颜色的选择,粘土模式得手动,因为官方没有这个命令。#smoothhighlights | #smooth | #facethighlights | #facet | #flat | #hiddenline | #litwireframe | #zwireframe | #wireFrame | #Box ,里面没有粘土,它可能是一种明暗处理的样式,类似亚克力那种,只是用的人多,单拎出来了,我还没有找到粘土的样式命令。





2025/07/11更新日志:
一方狂三整合了三个插件开发的相似功能,让插件功能更加完整了







38
点赞
+30
打赏
68
添加到收藏夹

12

点击复制链接

使用微信扫码分享
一次扣10个券
全部评论24
您需要登录后才可以回帖 登录

如果有相机的话,应用之后也会全部显示到透视图,可不可以在储存布局的时候锁定相机视角呢
258天前  ·  8楼
回复

使用道具 举报

急需招:3Dmax高级、中高级动作(成都、杭州),unity3D中高级特效(成都、上海) 高薪!高薪!高薪!QQ:1515249358
263天前  ·  7楼
回复

使用道具 举报

哎呀这个有点意思啊,看着不起眼的小功能,感觉很好用,很有心啊
264天前  ·  6楼
回复

使用道具 举报

--黏土模式
(
        (
                NGM = NitrousGraphicsManager.GetActiveViewportSetting()
                if NGM.VisualStyleMode == #Clay then
                (
                        NGM.VisualStyleMode = #Realistic
                )else
                (
                        NGM.VisualStyleMode = #Clay
                )
        )
)
265天前  ·  5楼
回复

使用道具 举报

大佬,可以下载了,拿你源码修改匹配自己需求不
265天前  ·  4楼
回复

使用道具 举报

你们有什么想要添加的功能,都可以提,我能加的就加进去。
266天前  ·  3楼
回复

使用道具 举报

可以添加一个设置渲染的吗?比如三视图都是粘土或者都是平面颜色这种
266天前  ·  2楼
回复

使用道具 举报

您当前使用的浏览器IE内核版本过低会导致网站显示错误

请使用高速内核浏览器或其他浏览器