近期热门
自制简易关键帧洋葱皮(残影特效)插件

自制简易关键帧洋葱皮(残影特效)插件

 !heats_icon! [复制链接]
13193 29 159 229 49天前
软件插件脚本
软件类型: 3dsmax » 动画
分类: 插件
版本与适用版本: 2020-2026
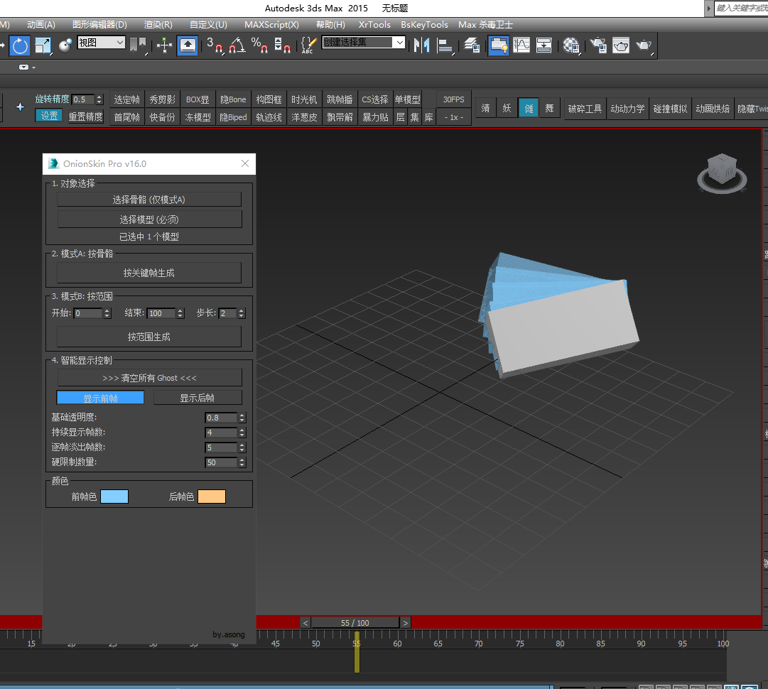
最近尝试用AI(Gpt5.1+Gemini-3)写了一个简单的关键帧洋葱皮插件,前后根据建议迭代了二十几版,也是差不多生出来了:-D
主要用于制作过程中前后帧观察以及后期特效残影生成,目测能支持的版本2020-2026,不是专业TA,后期维护能力有限还请多包涵~

- - - - - - - - - - - - - - - - - - - - - -- - - - - - - -- - - - - - - - - - -  -- - - - - - - 分界线二次编辑
部分小伙伴反馈了一些生成预览残影无法被录制的情况,以及部分版本生成有问题,可以下载修复版试试~


159
点赞
+70
打赏
229
添加到收藏夹

69

点击复制链接

使用微信扫码分享
一次扣10个券
全部评论37
您需要登录后才可以回帖 登录

LNX
为什么无法保存残影呢,保存再打开就不显示了
16天前  ·  29楼
回复

使用道具 举报

确实是个动画残影好东西
17天前  ·  28楼
回复

使用道具 举报

好东西  muma
35天前  ·  27楼
回复

使用道具 举报

tarorabbit 来自手机
礼貌问问这个嘉莉的模型是在哪下的我到处都没找到
44天前  ·  26楼
回复

使用道具 举报

牛哦牛哦
44天前  ·  25楼
回复

使用道具 举报

大佬牛
45天前  ·  24楼
回复

使用道具 举报

刚刚试了max2025没问题,好用,感谢大佬!!!
45天前  ·  23楼
回复

使用道具 举报

感谢大佬制作分享!!
48天前  ·  22楼
回复

使用道具 举报

我去,阿颂也转TA了,好强啊。
48天前  ·  21楼
回复

使用道具 举报

感谢大佬(*ゝω・)ノThanks!虽然但是,我刚刚试了下,我max2015也能用耶
微信图片_2025-12-12_103447_007.png
48天前  ·  20楼
回复

使用道具 举报

数据加载中....
没有更多评论了
您当前使用的浏览器IE内核版本过低会导致网站显示错误

请使用高速内核浏览器或其他浏览器