近期热门
Blender插件使用遮罩贴图一键给特效面片设置顶点Alpha值

Blender插件使用遮罩贴图一键给特效面片设置顶点Alpha值

[复制链接]
!replycredit_icon! 22 张CG券      回复本帖可获得 1 张CG券奖励! 每人限 1 次(中奖概率 70%)
247 17 2 0 1天前
软件插件脚本
软件类型: 其他软件
分类: 插件
版本与适用版本: Blender2.8+
插件简介Mask To Vertex Color Pro 是一款专业的 Blender 插件,用于将遮罩贴图(黑白图像或带透明通道的图像)转换为 3D 模型的顶点色 Alpha 通道。该插件支持单对象处理和批量处理,提供了丰富的处理选项和混合模式,适用于游戏开发、3D 渲染等场景。
20260202165517_rec_-convert.gif

Blender官方插件库地址:MaskToVertexColorPro — Blender Extensions

image-RGnS.png


GitHub开源地址:MoLeiVFX/MaskToVertexColorPro: Blender插件"MaskToVertexColorPro"遮罩贴图(黑白或透明)转换为顶点色的Alpha通道 - 专业版/Mask to Vertex Color Pro


MaskToVertexColorPro_Light.png
主要特性
  • ✅ 支持多种遮罩源(Alpha通道、灰度值、RGB通道等)
  • ✅ 多种混合模式(替换、相乘、相加等)
  • ✅ 单对象快速处理
  • ✅ 批量处理多个对象
  • ✅ UV坐标修复和验证功能
  • ✅ 支持简体中文、繁体中文、英文


安装与启用安装步骤
  • 下载插件文件(add-on-MaskToVertexColorPro-vX.X.X.zip)
  • 打开 Blender,进入 编辑 > 偏好设置 > 插件
  • 点击 安装... 按钮
  • 选择插件 add-on-MaskToVertexColorPro-vX.X.X.zip 文件
  • 在插件列表中搜索 "Mask To Vertex Color Pro"
  • 勾选插件名称旁的复选框以启用插件

访问插件插件启用后,在 3D 视图的右侧边栏(按 N 键打开/关闭)中找到 "M2VC Pro" 标签页。


界面详解标题区域 image-NSYB.png
位于插件面板最顶部,显示插件的基本信息。
版本号
  • 显示内容: "vX.0"
  • 功能: 显示当前插件版本
  • 说明: 插件的版本,便于问题反馈和更新

Blender 版本信息
  • 显示内容: "Blender [版本号]"
  • 功能: 显示当前使用的 Blender 版本
  • 说明: 用于兼容性参考



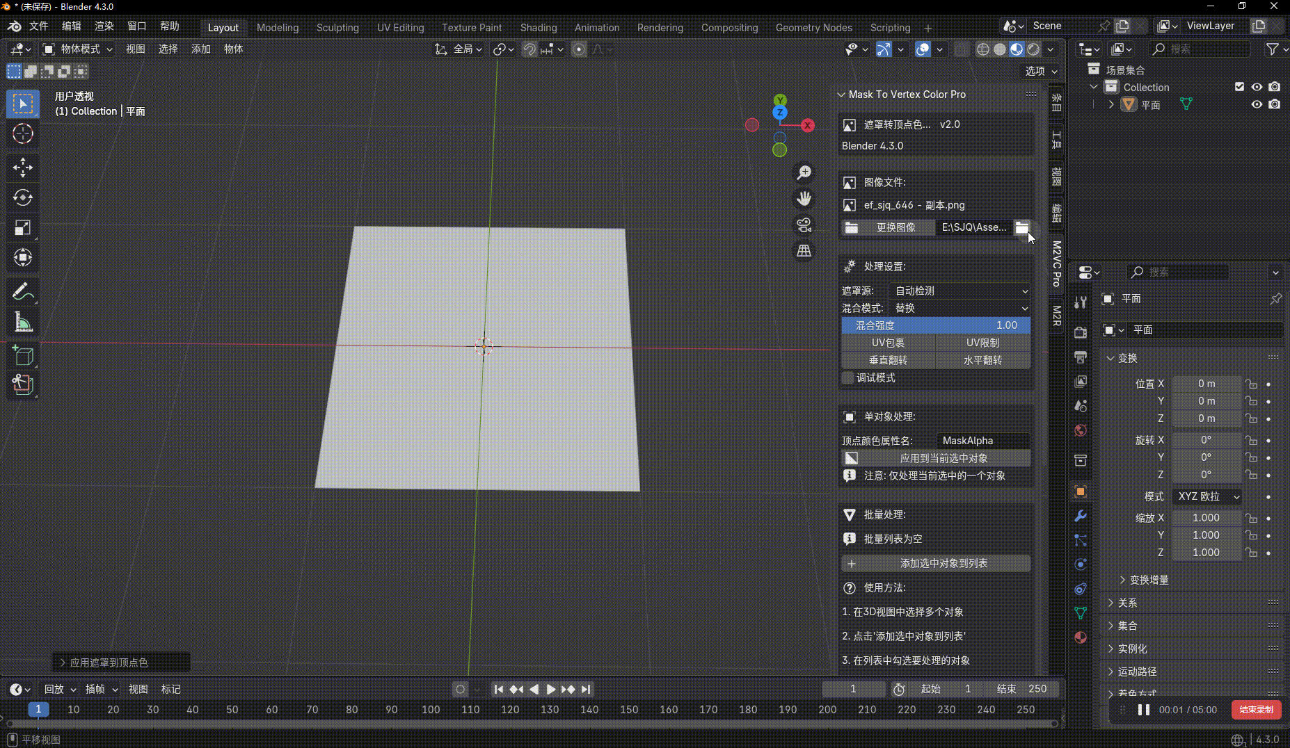
图像文件选择区域 image-ZNed.png
用于选择和显示要使用的遮罩图像文件。
文件路径显示
  • 显示内容:

    • 如果已选择图像:显示文件名(超过25个字符会截断并显示"...")
    • 如果未选择图像:显示"未选择图像" + 问号图标

  • 功能: 显示当前选择的图像文件
  • 说明:

    • 如果文件不存在,会在文件名旁显示错误图标(红色感叹号)
    • 文件名过长时会自动截断以便界面整洁

选择图像按钮
  • 按钮文本:

    • 未选择图像时:显示"选择图像"
    • 已选择图像时:显示"更换图像"

  • 图标: 文件夹图标
  • 功能: 打开文件浏览器,选择遮罩图像文件
  • 说明:

    • 支持常见图像格式(PNG、JPG、TGA等)
    • 点击后会打开系统文件浏览器
    • 选择图像后,所有处理操作(单对象和批量)都会使用此图像



处理设置区域 image-lLes.png
配置遮罩转换的各种参数,这些设置会应用到所有处理操作(单对象和批量)。
遮罩源 (Mask Source)
  • 类型: 下拉菜单
  • 功能: 选择遮罩信息的来源通道
  • 选项说明:

    • 自动检测: 插件自动分析图像,选择最佳的遮罩源(推荐)
    • Alpha通道: 使用图像的透明通道作为遮罩(适用于PNG等带透明通道的图像)
    • 灰度值: 将RGB颜色转换为灰度值作为遮罩(适用于黑白图像)
    • 红色通道: 使用图像的红色通道作为遮罩
    • 绿色通道: 使用图像的绿色通道作为遮罩
    • 蓝色通道: 使用图像的蓝色通道作为遮罩
    • 亮度: 使用图像的亮度值作为遮罩

  • 默认值: 自动检测
  • 使用建议:

    • 对于黑白图像,选择"灰度值"
    • 对于带透明通道的图像,选择"Alpha通道"
    • 不确定时选择"自动检测"

混合模式 (Blend Mode)
  • 类型: 下拉菜单
  • 功能: 选择遮罩与现有顶点色的混合方式
  • 选项说明:

    • 替换: 直接用遮罩值替换现有的Alpha值(最常用)
    • 相乘: 遮罩值与现有Alpha值相乘(用于减弱效果)
    • 相加: 遮罩值与现有Alpha值相加(用于增强效果)
    • 相减: 从现有Alpha值中减去遮罩值(用于反向效果)
    • 最小值: 取遮罩值和现有Alpha值的较小者
    • 最大值: 取遮罩值和现有Alpha值的较大者
    • 叠加: 叠加模式(类似Photoshop的叠加模式)
    • 滤色: 滤色模式(类似Photoshop的滤色模式)

  • 默认值: 替换
  • 使用建议:

    • 首次使用建议选择"替换"
    • 如果需要与现有顶点色混合,选择"相乘"或"相加"

混合强度 (Blend Factor)
  • 类型: 滑块(0.0 - 1.0)
  • 功能: 控制混合效果的强度
  • 说明:

    • 0.0: 无效果
    • 1.0: 完全效果(默认)
    • 中间值: 按比例混合

  • 默认值: 1.0
  • 使用建议: 用于微调遮罩的强度,例如让遮罩效果更柔和

UV包裹 (UV Wrap)
  • 类型: 开关按钮
  • 功能: 将超出0-1范围的UV坐标包裹回范围内
  • 说明:

    • 开启:UV坐标超出1.0时会包裹回0.0(例如1.5变成0.5)
    • 关闭:不进行包裹处理

  • 默认值: 开启
  • 使用建议:

    • 如果模型有重复的UV(平铺纹理),保持开启
    • 如果UV超出范围是错误,应该先修复UV

UV限制 (UV Clamp)
  • 类型: 开关按钮
  • 功能: 将UV坐标限制在0-1范围内(不包裹)
  • 说明:

    • 开启:UV坐标会被限制在0.0-1.0之间(超出部分会被裁剪)
    • 关闭:不进行限制

  • 默认值: 关闭
  • 使用建议:

    • 与"UV包裹"互斥,通常只开启其中一个
    • 如果UV超出范围是错误,使用此选项可以防止采样错误区域

垂直翻转 (Flip Vertical)
  • 类型: 开关按钮
  • 功能: 垂直翻转图像(修复上下颠倒的问题)
  • 说明:

    • 开启:图像上下翻转
    • 关闭:不翻转

  • 默认值: 开启
  • 使用建议:

    • 如果遮罩方向与预期相反,切换此选项
    • 通常Blender的UV坐标系统需要此选项

水平翻转 (Flip Horizontal)
  • 类型: 开关按钮
  • 功能: 水平翻转图像(修复左右颠倒的问题)
  • 说明:

    • 开启:图像左右翻转
    • 关闭:不翻转

  • 默认值: 开启
  • 使用建议:

    • 如果遮罩方向与预期相反,切换此选项
    • 根据实际效果调整

调试模式 (Debug Mode)
  • 类型: 开关按钮
  • 功能: 启用调试信息输出
  • 说明:

    • 开启:在控制台输出详细的处理信息(用于排查问题)
    • 关闭:不输出调试信息

  • 默认值: 关闭
  • 使用建议:

    • 仅在遇到问题时开启
    • 开启后会在Blender的控制台(Window > Toggle System Console)显示详细信息



单对象处理区域 image-kBhv.png
用于快速处理当前选中的单个对象。
顶点色名称 (Vertex Color Name)
  • 类型: 文本输入框
  • 功能: 指定要创建或更新的顶点色图层名称
  • 说明:

    • 如果指定的顶点色图层不存在,插件会自动创建
    • 如果已存在,会更新该图层

  • 默认值: "MaskAlpha"
  • 使用建议:

    • 可以使用有意义的名称,如"Mask"、"Alpha"等
    • 名称不能为空

应用到当前选中对象按钮
  • 按钮文本: "应用到当前选中对象"
  • 图标: Alpha通道图标
  • 功能: 将遮罩应用到当前在3D视图中选中的对象
  • 前置条件:

    • 必须已选择图像文件
    • 必须在3D视图中选中一个对象

  • 说明:

    • 只处理当前选中的一个对象
    • 如果选中多个对象,只处理第一个
    • 处理完成后会在信息栏显示结果

提示信息
  • 显示内容:

    • 如果已选择图像:显示"注意: 仅处理当前选中的一个对象" + 信息图标
    • 如果未选择图像:显示"请先选择图像文件" + 信息图标



批量处理区域 image-vmIL.png
用于批量处理多个对象,支持添加对象到列表、管理列表、批量应用遮罩。
对象列表
  • 类型: 可滚动列表
  • 功能: 显示和管理要批量处理的对象列表
  • 列表项显示内容:

    • 复选框: 控制该对象是否参与批量处理
    • 选中指示器: 圆点图标,表示当前选中的列表项
    • 对象图标: 标识这是一个对象
    • 对象名称: 显示对象的名称
    • 状态图标: 显示处理状态(等待/处理中/完成/错误)
    • 状态文本: 简短的状态描述

  • 列表操作:

    • 点击列表项可以选中它
    • 勾选/取消复选框可以启用/禁用该对象
    • 列表最多显示5行,超出部分可以滚动查看

列表操作按钮(位于列表右侧)添加按钮 (+)
  • 图标: 加号图标
  • 功能: 将当前在3D视图中选中的对象添加到批量处理列表
  • 说明:

    • 可以一次选择多个对象,然后点击此按钮
    • 已存在的对象不会被重复添加
    • 如果列表为空,此按钮会显示为带文本的按钮:"添加选中对象到列表"

移除按钮 (-)
  • 图标: 减号图标
  • 功能: 从列表中移除当前选中的列表项
  • 说明:

    • 必须先选中列表中的某个项
    • 移除后,如果列表还有项,会自动选中下一个

移除已启用按钮 (X)
  • 图标: X图标
  • 功能: 从列表中移除所有已启用(勾选)的对象
  • 说明:

    • 用于快速清理已处理完成的对象
    • 只移除已勾选的对象,未勾选的对象保留

清空所有按钮 (垃圾桶)
  • 图标: 垃圾桶图标
  • 功能: 清空整个批量处理列表
  • 说明:

    • 会移除列表中的所有对象
    • 操作不可撤销,请谨慎使用

全部启用按钮 (已勾选复选框)
  • 图标: 已勾选的复选框图标
  • 功能: 启用列表中的所有对象(全部勾选)
  • 说明:

    • 快速启用所有对象参与批量处理
    • 如果对象已启用,不会重复操作

全部禁用按钮 (未勾选复选框)
  • 图标: 未勾选的复选框图标
  • 功能: 禁用列表中的所有对象(全部取消勾选)
  • 说明:

    • 快速禁用所有对象
    • 用于临时排除所有对象,稍后可以重新启用

批量应用按钮
  • 按钮文本: "批量应用到 [数量] 个对象"
  • 图标: 播放图标
  • 功能: 对列表中所有已启用的对象应用遮罩转换
  • 前置条件:

    • 必须已选择图像文件
    • 列表中至少有一个对象被启用(勾选)

  • 说明:

    • 会按顺序处理所有启用的对象
    • 每个对象可以有不同的顶点色名称(在列表项中设置)
    • 处理过程中会显示进度和状态
    • 处理完成后会在信息栏显示总结

批量处理提示信息
  • 显示内容:

    • 如果有已启用的对象且已选择图像:显示"注意: 将处理列表中所有启用的对象 ([数量]个)" + 信息图标
    • 如果有已启用的对象但未选择图像:显示"请先选择图像文件" + 信息图标
    • 如果没有已启用的对象:显示"请在列表中启用至少一个对象" + 信息图标
    • 如果列表为空:显示"批量列表为空" + 信息图标

  • 功能: 提示用户当前状态和操作要求

使用说明(仅当列表为空时显示)
  • 显示内容:

    • "使用方法:" + 问号图标
    • "1. 在3D视图中选择多个对象"
    • "2. 点击'添加选中对象到列表'"
    • "3. 在列表中勾选要处理的对象"
    • "4. 点击'批量应用到X个对象'"



工具区域 image-PjqL.png
提供额外的实用工具,用于辅助处理。
修复UV坐标按钮
  • 按钮文本: "修复UV坐标"
  • 图标: UV图标
  • 功能: 修复当前选中对象的UV坐标问题
  • 说明:

    • 修复无效的UV坐标(NaN、Infinity等)
    • 将UV坐标规范化到合理范围
    • 只处理当前选中的对象
    • 如果对象没有UV坐标,会创建默认的UV层

  • 使用场景:

    • 当遮罩应用出现异常时,可能是UV坐标有问题
    • 导入的模型UV坐标可能包含无效值
    • 处理前预防性修复

验证模型按钮
  • 按钮文本: "验证模型"
  • 图标: 勾选标记图标
  • 功能: 检查当前选中对象的状态
  • 检查内容:

    • UV坐标层数量和有效性
    • 无效UV坐标的数量
    • 顶点色层的数量
    • 多边形和顶点数量

  • 使用场景:

    • 处理前检查模型状态
    • 排查处理失败的原因
    • 了解模型的详细信息


工作流程说明流程步骤
  • 选择图像文件

    • 第一步:选择要使用的遮罩图像

  • 配置处理设置

    • 第二步:根据需要调整处理参数

  • 快速处理单个对象(上)

    • 第三步:先用单个对象测试效果

  • 批量处理多个对象(下)

    • 第四步:确认效果后批量应用

重要提示
  • 所有操作共享同一图像和设置

    • 单对象处理和批量处理使用相同的图像和设置,便于保持一致

  • 先处理单个测试效果,再批量应用

    • 建议的工作流程:先用单个对象测试,确认效果后再批量处理,避免批量处理出错



使用流程快速开始(单对象处理)
  • 打开插件面板

    • 在3D视图中按 N 键打开右侧边栏
    • 点击 "M2VC Pro" 标签页

  • 选择图像文件

    • 点击 "选择图像" 按钮
    • 在文件浏览器中选择遮罩图像文件

  • 配置处理设置(可选)

    • 根据需要调整遮罩源、混合模式等参数
    • 首次使用可以保持默认设置

  • 设置顶点色名称(可选)

    • 在"单对象处理"区域的"顶点色名称"输入框中输入名称
    • 默认值为 "MaskAlpha"

  • 选择对象并应用

    • 在3D视图中选择一个对象
    • 点击 "应用到当前选中对象" 按钮
    • 等待处理完成,查看结果

批量处理流程
  • 准备图像和设置(同单对象处理步骤1-3)
  • 添加对象到列表

    • 在3D视图中选择多个要处理的对象
    • 点击批量处理区域的 "添加选中对象到列表" 按钮(或列表右侧的 "+" 按钮)

  • 管理列表

    • 在列表中勾选要处理的对象(取消勾选的对象会被跳过)
    • 可以为每个对象设置不同的顶点色名称(在列表项中)
    • 使用列表操作按钮管理列表(移除、清空、启用/禁用等)

  • 批量应用

    • 确认列表中至少有一个对象被启用
    • 点击 "批量应用到 X 个对象" 按钮
    • 等待处理完成,查看结果

推荐工作流程
  • 测试阶段

    • 选择图像文件
    • 选择一个测试对象
    • 使用单对象处理测试效果
    • 根据需要调整处理设置
    • 验证结果是否符合预期

  • 批量处理阶段

    • 确认测试效果满意后
    • 添加所有要处理的对象到批量列表
    • 检查每个对象的设置(顶点色名称等)
    • 执行批量处理
    • 检查处理结果

  • 问题排查(如需要)

    • 如果处理失败,使用 "验证模型" 按钮检查对象状态
    • 如果UV有问题,使用 "修复UV坐标" 按钮修复
    • 开启调试模式查看详细信息



常见问题Q1: 为什么遮罩没有正确应用?可能原因:
  • UV坐标有问题:使用 "修复UV坐标" 按钮修复
  • 遮罩源选择错误:尝试不同的遮罩源选项
  • 图像方向错误:调整垂直翻转或水平翻转选项
  • 对象没有UV坐标:需要先为对象添加UV坐标

解决方法:
  • 使用 "验证模型" 按钮检查对象状态
  • 尝试不同的遮罩源(如从"自动检测"改为"Alpha通道"或"灰度值"亦或者其他通道选项)
  • 调整翻转选项
  • 开启调试模式查看详细信息

Q2: 批量处理时某些对象失败?可能原因:
  • 对象没有UV坐标
  • 对象不是网格对象
  • UV坐标无效(NaN或Infinity)

解决方法:
  • 使用 "验证模型" 按钮检查失败的对象
  • 使用 "修复UV坐标" 按钮修复问题对象
  • 确保所有对象都是有效的网格对象

Q3: 如何查看处理结果?方法:
  • 在材质编辑器中查看顶点色
  • 在视口着色模式中启用顶点色显示
  • 使用 "验证模型" 按钮查看顶点色层信息

Q4: 顶点色名称可以自定义吗?可以:
  • 单对象处理:在"顶点色名称"输入框中输入自定义名称
  • 批量处理:可以在列表项中为每个对象设置不同的顶点色名称

Q5: 处理设置会影响哪些操作?所有操作:
  • 单对象处理和批量处理都使用相同的处理设置
  • 更改设置后,所有后续操作都会使用新设置
  • 建议在批量处理前先用单对象测试新设置

Q6: 如何移除批量列表中的对象?方法:
  • 选中列表项,点击 "-" 按钮移除单个对象
  • 点击 "X" 按钮移除所有已启用的对象
  • 点击 "垃圾桶" 按钮清空整个列表

Q7: 插件支持哪些图像格式?支持格式:
  • PNG(推荐,支持透明通道)
  • JPG/JPEG
  • TGA
  • 其他Blender支持的图像格式都可以尝试,具体的大家自行测试

Q8: 如何切换语言?方法:
  • 在Blender的偏好设置中更改界面语言
  • 插件会自动适配简体中文、繁体中文和英文
  • 重启Blender或重新加载插件后生效
  • 因为实在不知道Blender4.0+的繁体中文不生效的问题怎么解决,所以4.0+之后的版本不支持繁体中文


2
点赞
0
打赏
0
添加到收藏夹

0

点击复制链接

使用微信扫码分享
一次扣10个券
全部评论17
您需要登录后才可以回帖 登录
回复本帖可获得 1 张CG券奖励! 每人限 1 次(中奖概率 70%)

谢谢分享
14分钟前  ·  17楼
回复

使用道具 举报




感谢分享
9小时前  ·  16楼
回复

使用道具 举报

感谢
16小时前  ·  15楼
回复

使用道具 举报

回帖奖励 +1 张CG券

感谢
17小时前  ·  14楼
回复

使用道具 举报

回帖奖励 +1 张CG券



感谢分享
20小时前  ·  13楼
回复

使用道具 举报

回帖奖励 +1 张CG券


感谢分享
23小时前  ·  12楼
回复

使用道具 举报

回帖奖励 +1 张CG券

感谢分享
1天前  ·  11楼
回复

使用道具 举报

回帖奖励 +1 张CG券

谢谢分享
1天前  ·  10楼
回复

使用道具 举报

回帖奖励 +1 张CG券

感谢分享
1天前  ·  9楼
回复

使用道具 举报

回帖奖励 +1 张CG券

感谢分享
1天前  ·  8楼
回复

使用道具 举报

数据加载中....
没有更多评论了
您当前使用的浏览器IE内核版本过低会导致网站显示错误

请使用高速内核浏览器或其他浏览器